关于王鲲鹏同志任职的通知
吉林省2025年职称评审通过文件
关于刘学等任免职的通知
0431-81872031
Toggle navigation
网站首页
中心概况
关于我们
荣誉资质
组织框架
团队风采
战略合作
单位视频
工作动态
中心新闻
规划信息
成果展示
总体规划类
详细规划编制类
城市设计类
历史文化名城保护类
城市交通类
城市基础设施类
其它
规划讲堂
长春史画
幸福都市
专家讲堂
党群风采
基层党建
廉政建设
主题教育
文化活动
通知公告
公开公示
招聘信息
实习招聘
规划讲堂
网站首页
>>
规划讲堂
>>
长春史画
>>
历史文化名城
>>
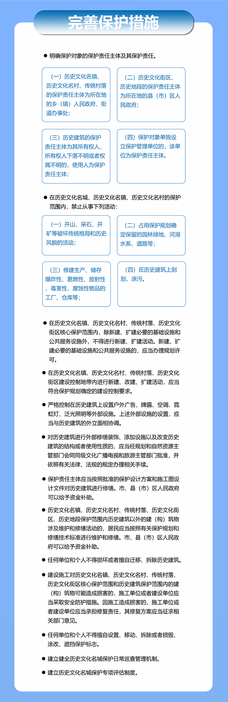
一图读懂《长春市历史文化名城保护条例》
一图读懂《长春市历史文化名城保护条例》
上传时间:2024-12-20 来源:市编研中心
上一篇:
住房城乡建设部印发《传统村落保护利用可复制经验清单(第二批)》
下一篇:
一图读懂《中华人民共和国文物保护法》数字篇
电话:0431-81872031